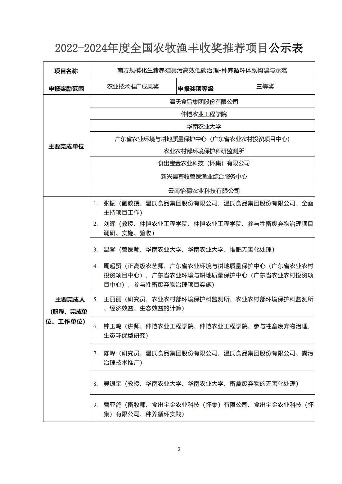
根据《关于开展2022-2024年度全国农牧渔业丰收奖申报推荐工作的通知》(粤农农函〔2025〕869号)文件要求,我单位参与的“南方规模化生猪养殖粪污高效低碳治理-种养循环体系构建与示范”成果申报2022-2024年度全国农牧渔业丰收奖。
现对申报的成果在各主要完成单位、主要完成人工作单位进行公示,任何单位和个人若对公示成果有异议,可在公示之日起3日内(2025年8月13日—15日)以书面形式向仲恺农业工程学院科学技术部提出,异议应当签署真实姓名或加盖单位公章,并注明联系方式,不受理其他方式和匿名意见。
仲恺农业工程学院科学技术部
2025年8月13日
(联系人:王诗敏;电话:020-89003055,通讯地址:广东省广州市海珠区东沙街24号,邮编:510000)
附件:项目公示表


