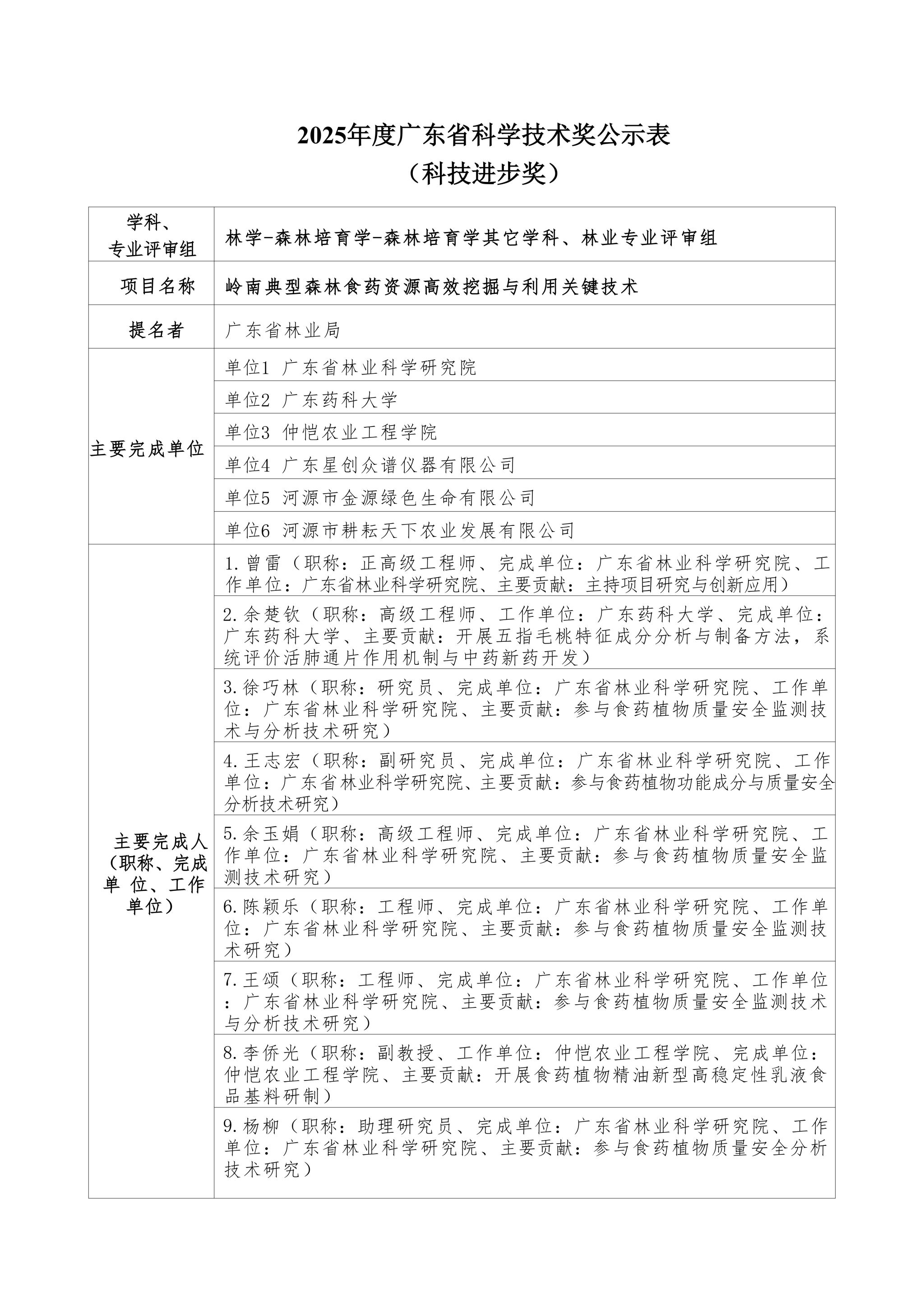
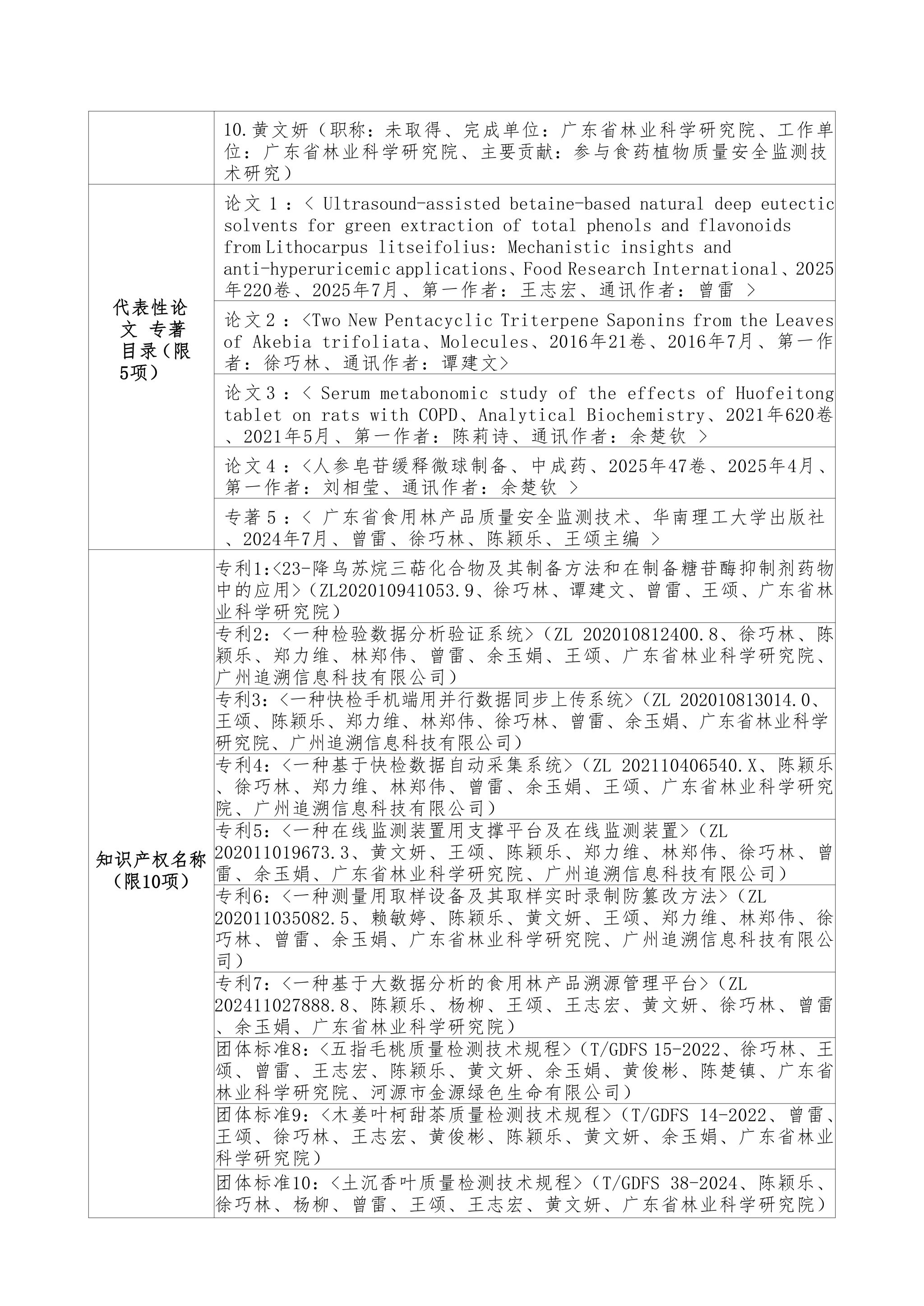
根据《广东省科学技术厅关于2025年度广东省科学技术奖提名工作的通知》(粤科函区字〔2025〕1942号)的要求 ,现将我单位化工与材料学院李侨光参与申报2025年度广东省科学技术奖的提名项目“岭南典型森林食药资源高效挖掘与利用关键技术”的有关内容进行公示(公示内容详见附件)。
公示时间:2025年12月23日至2025年12月29日,共7日。
公示期间,如对公示内容有异议,请以书面形式向我单位反映。以个人名义反映情况的,请提供真实姓名(并签名)、联系方式和反映事项的证明材料等;以单位名义反映情况的,请提供单位名称(并加盖公章)、联系人、联系方式和反映事项的证明材料等。凡匿名异议、超出期限异议的不予受理。
联系人:王诗敏
联系电话:020-89003055
仲恺农业工程学院科学技术部
二〇二五年十二月二十三日

